A behaviour assessing toy that supports ADHD children in improving self-control and self-monitoring.
Master Graduation Project, MSc.
Juan Jiménez Garcia. Period: August – December 2019
Partner: De Horizon School. Delft, The Netherlands. Faculty of Industrial Design Engineering, TUDelftKey Words: Children, personal informatics, ADHD, behavioral change, self-awareness, tangible-user interfaces.

Overview
ADHD is the most commonly diagnosed behavioral childhood disorder affecting from of children worldwide. Its main symptoms are hyperactivity, inattention and Impulsivity. Motor excess is the most visible symptom in ADHD, and it is often the first symptom parents and teachers detect on children. This over-activity is considered the most disrupting symptom in school settings. The fundamental deficit in individuals with ADHD is one of self-control, and the problems with attention are secondary characteristics of the disorder. This characteristic requires behavioral interventions and medical therapies to decrease the symptoms.
The challenge
The design of an interactive toy for an ADHD child requires subtle details that current high-tech toys do not offer. The most common products that deal with the symptoms of ADHD, such as biofeedback and software-based programs, force the child to sit still all the time and they rely on short treatment sessions. Learn how to self-control is actually the core characteristic of ADHD treatments and these products are not flexible to tutor ADHD children how to behave in a certain moment during their daily life. It was found that few ADHD dedicated products have been developed for children between 4-6 years old; even few of them consider psychological theories as a source for developing toys for children with behavioral disorders.
Proposal
Kinesiofeedback play-based toy for ADHD children (KITA) is a behavioural technology device that aims to improve self-monitoring and self-control of kinetic behaviour for children between 4-7 years old. KITA explores the design of a Tangible User Interface that 1) measures kinetic activity by means of an accelerometer and 2) promotes behaviour control in ADHD children during class time by displaying body behaviour information in form of a smiley face. The final prototype is inspired by the design of a creature-like Tangible User Interface (TUI). The creature becomes into a friend that helps the child to improve his/her self-control.
The approach
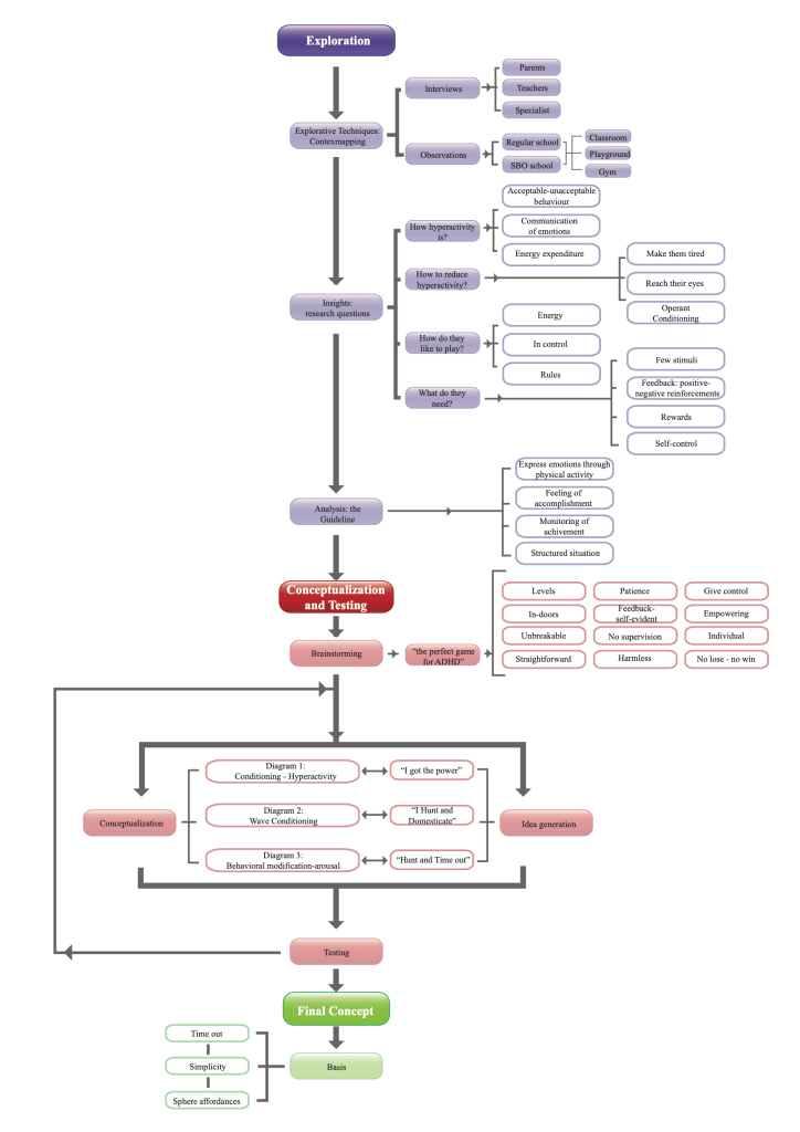
The design process started by conducting background research on clinical, psychological and psychiatric scientific literature, interviews with specialists, teachers and parents, followed by observations of children at school and home. Lastly, contextmapping technique was implemented with selected parents. The insights collected led to a set of design guidelines, which were useful to frame the concept approach.

These guidelines inspired several concepts based on behavioral modification techniques that were translated into functional characteristics of the toy. Terms such as energy expenditure, arousal, feedback, assignment, reward, and operant conditioning were included into the concept development. Preliminary, low-fi prototypes were tested with children and parents.

Design
KITA measures physical activity levels using an accelerometer and provides vibration feedback to inform the child that a predefined activity level threshold has been exceeded. A built-in agenda is used to adjust the threshold depending if it is class or break time. Monitoring of activity levels is reinforced during class time in form of a smiley face, reacting accordingly to the averaged level of activity for each school period (class – break time), guiding the child to keep on track and improve his/her behavior.
- Eyes: Sleepy or awake the eyes aim to help the child to know when it is time to be calm or active.
- Smile: making the creature happy when it is sleepy or awake is an assignment the child should accomplish throughout the day.
- Nest: when the child arrives home, he or she should place the creature in its nest (ball). The ball will react according (visual and auditory feedback) to the data that was collected in the creature throughout the day. It provided reward time to play. After a while, the creature will communicate that it is getting tired by sounds and changing the pattern of awake-eyes to sleepy-eyes. This progressive semi-extinction of stimulus will help the children to cool-down and return to a normal level of arousal.



Testing
Several pilot tests were done to understand the raw data coming from the accelerometer. This information was compared with observations at school in order to find behavioral parameters between the data and current behaviors of the child. Next, in order to define the base-line behavior level, two non-diagnosed children were selected. KITA with a black shell, worked with the only purpose to measure activity level at class and playtime
After defining this behavior-misbehavior level, two pre/post tests were developed with two diagnosed ADHD children to know the effects of KITA. The pre-test was conducted with KITA as a measurement tool. Next day, the post-test was conducted wit KITA as a toy. Each study was developed at class time and playtime. The smile score was annotated and compared between the two tests to know the effects of KITA in their behavior.

Outcome
When comparing the observations with the smile score, it is possible to conclude that KITA matches with the behavioral patterns of being behaving or misbehaving at class and playtime. Preliminary results showed that KITA was able to improve children behavior up to 16% at class and playtime. The diagnosed ADHD children could improve their behavior in two or even more smile scores. While conducting the tests, children commented of being proud of using this virtual friend and they made their best to make KITA happier and happier in every school period.
Publication:











